Đang tải...

Đang tải...
Từ nửa cuối thế kỷ XIX, thực dân Pháp xâm lược, thống trị nước ta, từng biến nước ta thành xã hội thuộc địa nửa phong kiến. Chúng đã dùng nhiều thủ đoạn thống trị, áp bức, bóc lột hết sức tàn bạo và tìm mọi cách để đàn áp, dập tắt phong trào yêu nước và phong trào cách mạng của Nhân dân ta. Lúc này, nước ta tồn tại hai mâu thuẫn cơ bản: mâu thuẫn giữa toàn thể dân tộc Việt Nam với thực dân Pháp xâm lược và mâu thuẫn giữa nông dân với địa chủ phong kiến.
Dưới tác động chính sách thống trị của thực dân Pháp và một số yếu tố khác làm cho xã hội Việt Nam biến đổi sâu sắc, các phong trào đấu tranh chống thực dân Pháp nổ ra liên tiếp từ cuối thế kỷ XIX đến đầu thế kỷ XX nhưng lần lượt bị thất bại vì thiếu đường lối đúng đắn, thiếu tổ chức vững mạnh, thiếu lực lượng tiên phong. Điều đó được lãnh tụ Hồ Chí Minh kết luận: “Từ ngày bị đế quốc xâm chiếm, nước ta là một xứ thuộc địa, dân ta là vong quốc nô, Tổ quốc ta bị giày xéo dưới gót sắt của kẻ thù hung ác. Trong mấy mươi năm khi chưa có Đảng, tình hình đen tối như không có đường ra”.
Trong bối cảnh đó, lãnh tụ Nguyễn Ái Quốc đã không đi theo con đường cứu nước của các vị tiền bối vì nhận thấy ở đó còn những hạn chế. Nguyễn Ái Quốc tìm hiểu một số cuộc cách mạng tư sản, nhất là Đại cách mạng Pháp năm 1789 với bản Tuyên ngôn nhân quyền và dân quyền và khẩu hiệu “Tự do, bình đẳng, bác ái” nổi tiếng; cách mạng Bắc Mỹ với Tuyên ngôn độc lập năm 1776 tuyên bố về quyền con người thiêng liêng bất khả xâm phạm, nhưng nhận thấy ở đó “vẫn còn áp bức bất công”, không thể đáp ứng yêu cầu của dân tộc Việt Nam. Cuối cùng, Người tìm được và quyết định đưa dân tộc Việt Nam đi theo con đường Cách mạng Tháng Mười Nga năm 1917 của Lênin - lãnh tụ của giai cấp vô sản thế giới - người kế thừa và phát triển di sản vĩ đại của Mác - Ănghen.
Qua thời gian chuẩn bị về tư tưởng, lý luận, tổ chức và cán bộ, Nguyễn Ái Quốc triệu tập và chủ trì Hội nghị thành lập Đảng Cộng sản Việt Nam vào tháng 02/1930 tại Cửu Long, Hương Cảng, Trung Quốc; thông qua Chánh cương vắn tắt, Sách lược vắn tắt, Chương trình tóm tắt và Điều lệ vắn tắt của Đảng do Nguyễn Ái Quốc soạn thảo, vạch ra những vấn đề cơ bản về đường lối Cách mạng Việt Nam. Trong đó, có những nội dung về yêu cầu tập hợp lực lượng, xây dựng khối đại đoàn kết dân tộc. Đó là cơ sở quan trọng để sau đó Đảng ta xây dựng Mặt trận Dân tộc Thống nhất Việt Nam.
Giữa lúc cao trào cách mạng đầu tiên do Đảng lãnh đạo 1930 - 1931 mà đỉnh cao là Xô viết Nghệ - Tĩnh đang diễn ra sôi nổi và rầm rộ trong cả nước, ngày 18/11/1930, Ban Thường vụ Trung ương Đảng Cộng sản Đông Dương ra Chỉ thị về vấn đề thành lập Hội phản đế Đồng minh - hình thức đầu tiên của Mặt trận Dân tộc Thống nhất Việt Nam. Chỉ thị xác định Hội phản đế đồng minh phải bảo đảm tính công nông, đồng thời phải mở rộng tới các thành phần trong dân tộc để Mặt trận thực sự là của toàn dân và nhấn mạnh: “giai cấp vô sản lãnh đạo cuộc cách mạng tư sản dân quyền ở Đông Dương mà không tổ chức được toàn dân lại thành một lực lượng thật rộng, thật kín thì cuộc cách mạng cũng khó thành công”.
Hội Phản đế Đồng minh là hình thức tổ chức đầu tiên của Mặt trận Dân tộc Thống nhất Việt Nam, đánh dấu sự trưởng thành về nhận thức và chỉ đạo thực tiễn cách mạng của Đảng ta. Đó cũng là cống hiến vĩ đại về lý luận và thực tiễn của Nguyễn Ái Quốc là thành quả của kết hợp giữa chủ nghĩa Mác - Lênin với phong trào công nhân và phong trào yêu nước, chứng tỏ giai cấp công nhân Việt Nam đủ trưởng thành, đủ sức gánh vác sứ mệnh lịch sử lãnh đạo cách mạng.
Từ đó tới nay, tuy có những hình thức và tên gọi khách nhau cho phù hợp với nhiệm vụ của từng thời kỳ cách mạng, nhưng Mặt trận Dân tộc Thống nhất Việt Nam luôn là nơi tập hợp các giai tầng xã hội vì mục tiêu lớn của dân tộc.
Ngày 18/11/1930, Ban Thường vụ Trung ương Đảng Cộng sản Đông Dương ra Chỉ thị thành lập Hội Phản đế Đồng minh. Đây là hình thức đầu tiên của Mặt trận Dân tộc Thống nhất Việt Nam dưới sự lãnh đạo của Đảng.
Từ khi thành lập đến tháng 3/1935, Hội Phản đế Đồng minh đã có nhiều đóng góp quan trọng cho cách mạng Việt Nam dưới sự lãnh đạo của Đảng.
Tháng 3/1935, Đại hội Đảng lần thứ nhất của Đảng thông qua Nghị quyết về công tác Phản đế Liên minh. Nghị quyết xác định các nhiệm vụ cần thiết trước mắt: lập tức tổ chức ra các Hội Phản đế Liên minh, đảng viên phải vào Hội, mở rộng tổ chức Hội tới cấp toàn Đông Dương, lôi kéo rộng rãi các tổ chức, cá nhân có tính chất phản đế phải liên kết cuộc vận động Phản đế Liên minh vốn có những khẩu hiệu chung tuyên truyền lớn lao với các cuộc đấu tranh đòi quyền lợi hằng khẩu hiệu chung tuyên truyền lớn lao với các cuộc đấu tranh đòi quyền lợi hằng ngày. Phải ra báo và tài liệu riêng cho Phản đế liên minh; cần sửa đổi những sai sót về tôn chỉ, điều lệ, các hình thức tổ chức Phản đế liên minh của các đảng bộ.
Những năm 1936 - 1939, tình hình thế giới diễn biến mau lẹ, phức tạp. Chủ nghĩa phát xít xuất hiện, nguy cơ chiến tranh thế giới đang đến gần. Sau khi dự Đại hội Quốc tế Cộng sản lần thứ VII trở về, Đoàn đại biểu Đảng ta cùng với Ban Chấp hành Trung ương họp Hội nghị (tháng 11/1936) xác định mục tiêu chủ yếu và nhiệm vụ trước mắt của cách mạng Việt Nam lúc này là đấu tranh chống chế độ phản động thuộc địa, chống chủ nghĩa phát xít, chống chiến tranh, đòi tự do, dân chủ, cơm áo và hòa bình. Đảng quyết định tạm thời chưa nêu khẩu hiệu “đánh đổ đế quốc Pháp và giai cấp địa chủ giành độc lập dân tộc và ruộng đất cho dân cày” đồng thời chủ trương thành lập Mặt trận Thống nhất Nhân dân Phản đế Đông Dương tập hợp các lực lượng toàn Đông Dương vào cuộc đấu tranh chống đế quốc.
Để phù hợp với tình hình thực tế và yêu cầu, nhiệm vụ cách mạng, Hội nghị Ban chấp hành Trung ương Đảng tháng 3/1938 quyết định đổi tên thành Mặt trận Thống nhất Dân chủ Đông Dương, gọi tắt là Mặt trận Dân chủ Đông Dương. Nhờ có chính sách Mặt trận đúng đắn, có phương pháp vận động khôn khéo, phương pháp đấu tranh linh hoạt nên Mặt trận đã tập hợp, đoàn kết rộng rãi các giai tầng xã hội như công nhân, nông dân, tiểu thương, tiểu chủ tư sản nhỏ, đồng thời còn bắt tay với các đảng phái cải lương, kể cả những người Pháp tiến bộ ở Đông Dương nhằm chống chủ nghĩa phát xít, chống chiến tranh, đòi tự do, cơm áo, hòa bình.
Ngày 01/9/1939, Chiến tranh thế giới lần thứ II bùng nổ, tháng 9/1940 phát xít Nhật vào Đông Dương, thực dân Pháp thỏa hiệp với phát xít Nhật, thẳng tay đàn áp phong trào dân chủ chống chiến tranh của nhân dân ta. Tháng 11/1940, Hội nghị Ban Chấp hành Trung ương Đảng chủ trương thành lập Mặt trận Dân tộc Thống nhất Phản đế, nhằm tập hợp hết thảy những lực lượng phản đế, phản phong kiến ở Đông Dương đánh đổ đế quốc Pháp – phát xít Nhật và bè lũ tay sai phản lại quyền lợi dân tộc. Nhờ những chủ trương đúng đắn đó, các tổ chức phản đế nhanh chóng được phát triển, Mặt trận được mở rộng trong các tầng lớp nhân dân.
Nhận thấy sự chuyển biến của tình hình thế giới và trong nước có lợi cho cách mạng Việt Nam, ngày 28/01/1941 Nguyễn Ái Quốc về nước (sau hơn 30 năm bôn ba hoạt động ở nước ngoài). Tháng 5/1941, Người triệu tập Hội nghị Trung ương Đảng lần thứ tám. Hội nghị nhận định: “Cách mạng Việt Nam là cách mạng dân tộc giải phóng, trước mắt tạm gác khẩu hiệu “cách mạng thổ địa” để lôi kéo địa chủ tiến bộ, mở rộng Mặt trận Dân tộc Thống nhất chống Pháp, Nhật nhằm giải quyết nhiệm vụ sống còn của dân tộc lúc này là giải phóng dân tộc”. Để hoàn thành nhiệm vụ giải phóng dân tộc theo đề nghị của đồng chí Nguyễn Ái Quốc, Hội nghị quyết định thành lập Mặt trận Việt Nam Độc lập Đồng minh, gọi tắt là Mặt trận Việt Minh bao gồm các hội cứu quốc của các tầng lớp nhân dân.
Tháng 10/1941, Việt Minh công bố Tuyên ngôn, Chương trình và Điều lệ. Đây là lần đầu tiên một Mặt trận Dân tộc Thống nhất trình bày công khai đường lối, chính sách, phương pháp tiến hành và tổ chức lực lượng đấu tranh để thực hiện mục đích cứu nước của mình. Ngày 07/5/1944, Tổng bộ Việt Minh ra Chỉ thị về sửa soạn khởi nghĩa. Tháng 10/1944, Bác Hồ có thư kêu gọi đồng bào ra sức chuẩn bị để họp toàn quốc Đại hội, đại biểu cho tất cả các đảng phái cách mệnh và các đoàn thể trong nước để bầu cử ra “Một cơ cấu đủ lực lượng và uy tín, trong thì lãnh đạo công việc cứu quốc, kiến quốc, ngoài thì giao thiệp với các hữu bang".
Ngày 22/12/1944, Bác Hồ ra chỉ thị thành lập Đội Việt Nam Tuyên truyền Giải phóng quân. Ngày 09/3/1945, Nhật lật đổ Pháp, độc chiếm Đông Dương. Ban Thường vụ Trung ương Đảng ra chỉ thị “Nhật Pháp bắn nhau và hành động của chúng ta”. Thực hiện Chỉ thị đó, một cao trào cách mạng đã xuất hiện ở nhiều nơi; khu giải phóng Việt Bắc gồm 06 tỉnh được thành lập. Tình hình chuyển biến mau lẹ, phát xít Đức đầu hàng Liên Xô và các nước Đồng minh. Bác Hồ kêu gọi đồng bào dũng cảm tiến lên dưới ngọn cờ của Việt Minh hãy “đem sức ta mà tự giải phóng cho ta”. Đại hội Quốc dân do Tổng bộ Việt Minh triệu tập họp ở Tân Trào trong 02 ngày 16 và 17/8/1945 đã nhiệt liệt tán thành chủ trương Tổng khởi nghĩa do Đảng Cộng sản kiến nghị, thông qua Lệnh khởi nghĩa và 10 chính sách lớn của Việt Minh, quyết định Quốc kỳ, Quốc ca. “Đại hội đã cử ra Ủy ban Dân tộc Giải phóng Việt Nam, sau này trở thành Chính phủ lâm thời của nước Việt Nam Dân chủ Cộng hòa” do lãnh tụ Hồ Chí Minh làm Chủ tịch. Chỉ trong vòng 02 tuần lễ chính quyền địch hoàn toàn sụp đổ, Ủy ban nhân dân lâm thời được thành lập khắp các địa phương trong cả nước. Ngày 02/9/1945 tại Hà Nội, Chủ tịch Hồ Chí Minh đọc Tuyên ngôn độc lập khai sinh nước Việt Nam dân chủ cộng hòa (nay là Nước Cộng hòa xã hội chủ nghĩa Việt Nam).
Sau khi Cách mạng tháng Tám thành công, chính quyền cách mạng đứng trước tình thế “ngàn cân treo sợi tóc”: thù trong giặc ngoài, nạn đói, nạn dốt, khó khăn về tài chính. Để bảo vệ chính quyền cách mạng non trẻ, làm thất bại mọi âm mưu của kẻ thù và tay sai, nhiệm vụ củng cố và phát triển Việt Minh được đề ra cụ thể; việc phát triển các tổ chức cứu quốc thống nhất trong cả nước trở thành vấn đề cần kíp. Trước sự hoạt động ráo riết của các loại kẻ thù, Đảng ta chuyển vào hoạt động bí mật; từ đó vai trò của Việt Minh trong đời sống chính trị của đất nước ngày càng được đề cao, ngày càng thu nhận thêm những thành viên mới, góp phần ngăn chặn và phân hóa hàng ngũ các đảng phái chính trị phản động bám gót quân Tưởng, đồng thời tuyên truyền, vận động Nhân dân tham gia các phong trào sản xuất cứu đói, tuần lễ vàng, hũ gạo tiết kiệm… Nhờ những hoạt động có hiệu quả của Việt Minh, khối đại đoàn kết toàn dân thực sự trở thành hậu thuẫn vững chắc chống thù trong giặc ngoài, đưa con thuyền cách mạng Việt Nam vượt qua thác ghềnh nguy hiểm, bảo vệ được chính quyền, chủ động chuẩn bị cuộc kháng chiến chống thực dân Pháp xâm lược.
Đánh giá công lao to lớn của Việt Minh, Tuyên ngôn của Đại hội toàn quốc Thống nhất Việt Minh - Liên Việt tháng 3/1951 nêu rõ: “Việt Minh có công lớn trong việc xây dựng khối đại đoàn kết toàn dân, chống quân cướp nước. Công đức ấy tất cả mọi người Việt Nam phải ghi nhớ. Lịch sử của Việt Minh 10 năm đấu tranh cho độc lập, tự do của dân tộc cũng là những trang lịch sử vẻ vang vào bậc nhất của dân tộc Việt Nam ta”.
Để đáp ứng yêu cầu mới của sự nghiệp cách mạng và sự phát triển của Mặt trận Dân tộc Thống nhất, Bác Hồ và Trung ương Đảng chủ trương vận động thành lập Hội Liên hiệp Quốc dân Việt Nam (Hội Liên Việt). Sau một thời gian chuẩn bị, ngày 29/5/1946 Hội Liên hiệp Quốc dân Việt Nam tuyên bố thành lập. Cương lĩnh của Hội chỉ rõ: “Mục đích đoàn kết tất cả các đảng phái yêu nước và đồng bào yêu nước vô đảng phái, không phân biệt giai cấp, tôn giáo, xu hướng chính trị, chủng tộc để làm cho nước Việt Nam độc lập - thống nhất - dân chủ - phú cường”. Việc thành lập Hội Liên Việt là bước phát triển mới của Mặt trận Dân tộc Thống nhất.
Thực hiện Lời kêu gọi “Toàn quốc kháng chiến” của Chủ tịch Hồ Chí Minh, Mặt trận Việt Minh và Hội Liên Việt đã ra sức tuyên truyền, vận động Nhân dân tham gia kháng chiến. Mặt trận Việt Minh và Hội Liên Việt ngày càng sát cánh bên nhau, đẩy mạnh mọi hoạt động, xây dựng tổ chức, phát triển lực lượng nhằm mục tiêu chung là kháng chiến thắng lợi, giành độc lập dân tộc. Việc thống nhất Mặt trận Việt Minh và Hội Liên Việt trở thành yêu cầu khách quan của kháng chiến và sự nghiệp cách mạng của Nhân dân ta nhằm củng cố và tăng cường khối đại đoàn kết toàn dân.
Ngày 03/3/1951, Đại hội toàn quốc Mặt trận Thống nhất Việt Minh – Liên Việt lấy tên là Mặt trận Liên hiệp Quốc dân Việt Nam (gọi tắt là Mặt trận Liên Việt) được tiến hành. Đại hội lần thứ II của Đảng Cộng sản Đông Đương (5/1951), tuyên bố ra công khai với tên gọi là Đảng Lao động Việt Nam có sứ mệnh lãnh đạo cách mạng Việt Nam và lãnh đạo Mặt trận Dân tộc Thống nhất. Dưới sự lãnh đạo của Đảng và Chủ tịch Hồ Chí Minh, Mặt trận Liên Việt đã thực hiện tốt chức năng, nhiệm vụ. Tăng cường đại đoàn kết toàn dân, vận động các giới đồng bào chấp hành tốt các chính sách của Đảng và Nhà nước, đập tan mọi hoạt động tàn bạo và âm mưu thâm độc của kẻ thù, vận động Nhân dân thực hiện giảm tô, giảm tức và cải cách ruộng đất nhằm động viên khí thế cách mạng của nông dân, tăng cường liên minh công nông, góp phần củng cố Mặt trận Dân tộc Thống nhất.
Quá trình kháng chiến toàn dân, toàn diện làm cho Mặt trận Dân tộc Thống nhất không ngừng lớn mạnh, tăng cường khối đại đoàn kết toàn dân tạo nên sức mạnh vật chất và tinh thần, đưa cuộc kháng chiến chống thực dân Pháp xâm lược đến thắng lợi, giải phóng hoàn toàn miền Bắc, làm cơ sở cho cuộc đấu tranh giải phóng miền Nam, tiến tới thống nhất đất nước. Qua 09 năm kháng chiến, Mặt trận Liên Việt trở thành “… Một trong những trụ cột của Nhà nước dân chủ nhân dân, là sức mạnh vô biên của cuộc kháng chiến, kiến quốc; là cơ sở quần chúng rộng rãi làm thành một áo giáp vững bền của Đảng để đánh thắng bọn xâm lược và tay sai của chúng”.
Ngày 10/9/1955, Đại hội Mặt trận Dân tộc Thống nhất họp tại Hà Nội đã quyết định thành lập Mặt trận Tổ quốc Việt Nam và thông qua Cương lĩnh nhằm đoàn kết mọi lực lượng dân tộc, dân chủ và hòa bình trong cả nước để đấu tranh chống đế quốc Mỹ và bè lũ tay sai. Mặt trận Tổ quốc Việt Nam đã ra sức vận động các tầng lớp nhân dân tham gia khôi phục kinh tế và phát triển văn hóa, hàn gắn vết thương chiến tranh, cải tạo và xây dựng miền Bắc xã hội chủ nghĩa thực sự là cơ sở vững chắc cho cuộc đấu tranh thống nhất nước nhà.
Để Mặt trận không ngừng phát huy vai trò, Đảng ta và Chủ tịch Hồ Chí Minh thường xuyên quan tâm theo dõi và chỉ đạo công tác Mặt trận. Tại lớp huấn luyện cán bộ Mặt trận (tháng 8/1962), Chủ tịch Hồ Chí Minh chỉ rõ:“Chính sách Mặt trận là một chính sách rất quan trọng. Công tác Mặt trận là công tác rất quan trọng trong toàn bộ công tác cách mạng”. Nghị quyết Đại hội toàn quốc lần thứ III năm 1960 của Đảng nêu rõ: “Mặt trận Tổ quốc Việt Nam đã đoàn kết các giai cấp, các đảng phái, các dân tộc, các tôn giáo, các nhân sĩ yêu nước và tán thành chủ nghĩa xã hội, nhờ đó đã động viên mọi lực lượng yêu nước và tiến bộ của dân tộc để xây dựng chủ nghĩa xã hội ở miền Bắc và đấu tranh thực hiện thống nhất nước nhà”.
Từ cao trào đấu tranh của Nhân dân miền Nam chống đế quốc Mỹ xâm lược và chính quyền tay sai Ngô Đình Diệm, ngày 20/12/1960, Mặt trận Dân tộc giải phóng miền Nam Việt Nam ra đời với bản Tuyên ngôn và Chương trình hành động 10 điểm, nội dung cơ bản là đoàn kết rộng rãi các tầng lớp nhân dân với mục tiêu đấu tranh “Phải hòa bình! Phải độc lập! Phải dân chủ! Phải cơm no, áo ấm! Phải hòa bình, thống nhất Tổ quốc!” nhằm đánh đổ chế độ độc tài tay sai của đế quốc Mỹ. Trong quá trình hoạt động, Mặt trận Dân tộc giải phóng miền Nam Việt Nam đã kịp thời đề ra nhiều chủ trương, chính sách nhằm không ngừng mở rộng khối đại đoàn kết toàn dân. Đại hội lần thứ I (tháng 3/1962) quyết định nhiều chính sách lớn về đối nội, đối ngoại như vấn đề hòa bình, trung lập, dân tộc, ruộng đất, trí thức, tư sản, tôn giáo, ngoại kiều và chính sách đối với binh lính và ngụy quyền miền Nam… tạo điều kiện đoàn kết rộng rãi nhất, sẵn sàng bắt tay với những ai tán thành chống Mỹ, cứu nước và thống nhất đất nước.
Ngày 20/4/1968, trong khí thế của Tổng tiến công và nổi dậy mùa Xuân 1968, Liên minh các lực lượng dân tộc, dân chủ và hòa bình Việt Nam ra đời với bản Cương lĩnh thích hợp nhằm đoàn kết, tranh thủ thêm tầng lớp trí thức, tư sản dân tộc tiến bộ ở thành thị nhưng chưa tham gia Mặt trận Dân tộc giải phóng miền Nam Việt Nam. Ngày 06/6/1969, Đại hội đại biểu quốc dân miền Nam Việt Nam đã bầu ra Chính phủ Cách mạng lâm thời Cộng hòa miền Nam Việt Nam và Hội đồng Cố vấn.
Từ khi ra đời, Mặt trận đã làm một phần chức năng của chính quyền dân chủ nhân dân. Sau khi có Chính phủ Cách mạng lâm thời, Mặt trận giữ vai trò trụ cột và làm hậu thuẫn cho chính quyền cách mạng, không ngừng đẩy mạnh hoạt động trên cả ba mặt quân sự, chính trị và ngoại giao, tiến tới cuộc Tổng tiến công và nổi dậy Mùa Xuân 1975 giải phóng hoàn toàn miền Nam, thống nhất Tổ quốc.
- Từ ngày 31/01/1977 đến 04/02/1977 tại Thành phố Hồ Chí Minh, Đại hội Mặt trận Dân tộc Thống nhất Việt Nam quyết định hợp nhất 3 tổ chức: Mặt trận Tổ quốc Việt Nam, Mặt trận Dân tộc Giải phóng miền Nam Việt Nam, Liên minh các lực lượng dân tộc, dân chủ và hòa bình Việt Nam, lấy tên chung là Mặt trận Tổ quốc Việt Nam. Đại hội đã thông qua chương trình chính trị và điều lệ mới nhằm đoàn kết rộng rãi các tầng lớp nhân dân, tăng cường sự nhất trí về chính trị và tinh thần trong Nhân dân, phát huy nhiệt tình cách mạng và tinh thần làm chủ, động viên Nhân dân hăng hái tham gia xây dựng và củng cố chính quyền, xây dựng Hiến pháp chung của cả nước; tổ chức bầu cử Quốc hội và Hội đồng Nhân dân các cấp, góp phần giữ vững an ninh chính trị, trật tự an toàn xã hội, hàn gắn vết thương chiến tranh, khắc phục thiên tai, phát triển kinh tế…
Ngày 18/4/1983, Ban Bí thư Trung ương Đảng (khoá V) ra Chỉ thị số 17 về “Tăng cường sự lãnh đạo của Đảng đối với công tác Mặt trận Tổ quốc Việt Nam trong giai đoạn mới” chỉ rõ: “Mặt trận Tổ quốc Việt Nam là một tổ chức chính trị - xã hội rộng lớn nhất, vừa có tính chất liên hiệp rộng rãi, vừa có tính quần chúng sâu sắc. Mặt trận đại diện cho quyền làm chủ của Nhân dân lao động, là sợi dây nối liền các tầng lớp xã hội rộng rãi với Đảng, là chỗ dựa vững chắc của Nhà nước”.
- Đại hội Mặt trận Tổ quốc Việt Nam lần thứ II (từ ngày 12/5/1983 đến ngày 14/5/1983) thông qua Chương trình hành động và ra Lời kêu gọi đồng bào chiến sĩ cả nước đoàn kết phấn đấu khắc phục khó khăn, vượt qua thử thách, góp sức cùng với Đảng và Nhà nước tìm ra những giải pháp có hiệu quả để đưa đất nước tiến lên.
- Đại hội Mặt trận Tổ quốc Việt Nam lần thứ III (họp từ ngày 02/11/1988 đến ngày 04/11/1988) là Đại hội thực hiện công cuộc đổi mới do Đại hội VI (tháng 12/1986) của Đảng đề ra, là “sự biểu dương lực lượng to lớn của toàn dân, đoàn kết một lòng tiến hành công cuộc đổi mới”.
Phương hướng tăng cường và đổi mới công tác Mặt trận được Đại hội nêu ra là:
+ Mở rộng khối đại đoàn kết toàn dân; mở rộng Mặt trận Tổ quốc Việt Nam về hoạt động và tổ chức nhằm tập hợp mọi lực lượng, mọi khả năng, phấn đấu vì sự phồn vinh của đất nước, vì hạnh phúc của Nhân dân.
+ Hướng hoạt động của Ủy ban Mặt trận các cấp đi vào thực hiện một cách thiết thực các nhiệm vụ quan trọng và cấp bách của đất nước, địa phương và đời sống của Nhân dân, tập trung vào việc vận động Nhân dân tham gia xây dựng nền dân chủ xã hội chủ nghĩa, xây dựng chính quyền Nhân dân và thực hiện các mục tiêu kinh tế - xã hội.
+ Phát huy tinh thần chủ động sáng tạo, tự lực vươn lên; ra sức khai thác mọi tiềm năng và các điều kiện thuận lợi, khắc phục khó khăn, tự đổi mới và góp phần tích cực vào công cuộc đổi mới chung của đất nước.
Cương lĩnh xây dựng đất nước trong thời kỳ quá độ lên chủ nghĩa xã hội đã khẳng định: “Mặt trận Tổ quốc Việt Nam có vai trò rất quan trọng trong sự nghiệp đại đoàn kết toàn dân xây dựng và bảo vệ Tổ quốc” và xác định: “Mặt trận Tổ quốc Việt Nam là liên minh chính trị của các đoàn thể nhân dân và của cá nhân tiêu biểu trong các giai cấp, các tầng lớp xã hội, các dân tộc, các tôn giáo, là cơ sở chính trị của chính quyền nhân dân. Đảng Cộng sản Việt Nam vừa là thành viên, vừa là người lãnh đạo Mặt trận”.
Sau Đại hội toàn quốc lần thứ VII của Đảng, Nhà nước đã đẩy mạnh việc thể chế hóa vai trò, vị trí trách nhiệm của Mặt trận trên một số lĩnh vực hoạt động. Ngày 17/11/1993, Bộ Chính trị Ban chấp hành Trung ương Đảng đã ra Nghị quyết 07-NQ/TW về “Đại đoàn kết dân tộc và tăng cường Mặt trận dân tộc thống nhất”, đề ra 04 chủ trương lớn, đồng thời là 04 quan điểm cơ bản chỉ đạo quá trình tăng cường và mở rộng khối đại đoàn kết dân tộc và tiếp tục đổi mới tổ chức và hoạt động của Mặt trận Tổ quốc Việt Nam.
Đại hội lần thứ IV Mặt trận Tổ quốc Việt Nam (họp từ ngày 17/8/1994 đến ngày 19/8/1994) đã đề ra phương hướng tiếp tục đổi mới tổ chức và phương thức hoạt động của Mặt trận nhằm làm tốt hơn nữa chức năng đoàn kết dân tộc, tập hợp mọi lực lượng tán thành sự nghiệp đổi mới vì mục tiêu độc lập dân tộc, chủ quyền quốc gia, toàn vẹn lãnh thổ, phấn đấu sớm thoát khỏi nghèo nàn, lạc hậu, tiến lên dân giàu nước mạnh xã hội công bằng văn minh. Thực hiện các nghị quyết Đại hội VIII, Đại hội IX của Đảng và chương trình Mặt trận Tổ quốc Việt Nam “Đại đoàn kết dân tộc xây dựng và bảo vệ đất nước”. Kỳ họp thứ 5 Quốc hội khoá X năm 1999 đã thông qua Luật Mặt trận Tổ quốc Việt Nam, tạo cơ sở pháp lý quan trọng để Mặt trận Tổ quốc Việt Nam hoạt động có hiệu quả, mở rộng về tổ chức và hoạt động, củng cố và tăng cường khối đại đoàn kết toàn dân, phát huy vị trí, vai trò của Mặt trận trong đời sống chính trị - xã hội. Hội nghị lần thứ hai Ủy ban Trung ương Mặt trận Tổ quốc Việt Nam (khóa IV) đã quyết định mở Cuộc vận động “Toàn dân đoàn kết xây dựng cuộc sống mới ở khu dân cư”. Ngày 03/5/1995, Ban Thường trực Ủy ban Trung ương Mặt trận Tổ quốc Việt Nam ra Thông tri 04 hướng dẫn thực hiện Cuộc vận động (nay là Cuộc vận động “Toàn dân đoàn kết xây dựng nông thôn mới, đô thị văn minh”).
- Đại hội đại biểu Mặt trận Tổ quốc Việt Nam lần thứ V (họp từ ngày 26 đến 28/8/1999) đánh dấu cột mốc quan trọng trong việc thực hiện chính sách đại đoàn kết dân tộc và tăng cường Mặt trận dân tộc thống nhất trong thời kỳ phát triển mới của đất nước, là Đại hội phát huy tinh thần yêu nước, sức mạnh đại đoàn kết toàn dân tộc, tăng cường Mặt trận dân tộc thống nhất, đẩy mạnh công nghiệp hóa, hiện đại hóa, xây dựng và bảo vệ Tổ quốc Việt Nam xã hội chủ nghĩa.
Tháng 10/2000, Đoàn Chủ tịch Ủy ban Trung ương Mặt trận Tổ quốc Việt Nam phát động Cuộc vận động “Ngày vì người nghèo” trong phạm vi toàn quốc, thể hiện chủ trương phù hợp với lòng dân, ý Đảng, mang ý nghĩa chính trị, xã hội và nhân văn sâu sắc.
- Đại hội đại biểu Mặt trận Tổ quốc Việt Nam lần thứ VI (họp từ ngày 21/9/2004 đến 23/9/2004) là Đại hội “Phát huy sức mạnh Đại đoàn kết toàn dân tộc, nâng cao vai trò Mặt trận Tổ quốc Việt Nam đẩy mạnh sự nghiệp công nghiệp hóa, hiện đại hóa đất nước, vì mục tiêu dân giàu nước mạnh, xã hội công bằng, dân chủ, văn minh”.
Đại hội lần thứ X của Đảng Cộng sản Việt Nam khẳng định: “Mặt trận Tổ quốc và các đoàn thể nhân dân có vai trò rất quan trọng trong việc tập hợp, vận động, đoàn kết rộng rãi các tầng lớp nhân dân; đại diện cho quyền và lợi ích hợp pháp, nguyện vọng chính đáng của nhân dân; đưa các chủ trương, chính sách của Đảng, Nhà nước, các chương trình kinh tế, văn hóa, xã hội, quốc phòng, an ninh thành hoạt động thực tiễn sinh động trong cuộc sống của nhân dân. Nhà nước ban hành cơ chế để Mặt trận Tổ quốc Việt Nam và các đoàn thể nhân dân thực hiện tốt vai trò giám sát và phản biện xã hội”.
- Đại hội đại biểu toàn quốc Mặt trận Tổ quốc Việt Nam lần thứ VII được tổ chức trong các ngày 28, 29 và 30/9/2009 tại Thủ đô Hà Nội. Chủ đề của Đại hội là "Nâng cao vai trò Mặt trận Tổ quốc Việt Nam, phát huy dân chủ, tăng cường đồng thuận xã hội, xây dựng khối đại đoàn kết toàn dân tộc vì dân giàu, nước mạnh, xã hội công bằng, dân chủ, văn minh".
Đại hội đã đề ra mục tiêu, phương hướng, nhiệm vụ và chương trình hành động nhiệm kỳ 2009 - 2014 và chính thức phát động phong trào thi đua yêu nước trong toàn Đảng, toàn dân, toàn quân lập thành tích chào mừng kỷ niệm 1.000 năm Thăng Long - Hà Nội, 80 năm Ngày thành lập Mặt trận Dân tộc Thống nhất Việt Nam và các ngày lễ lớn của đất nước và ra lời kêu gọi các tầng lớp nhân dân ở trong nước và ở nước ngoài đoàn kết, đồng tâm hiệp lực cùng toàn Đảng, toàn quân và toàn dân phát huy cao độ lòng yêu nước, ý chí tự lực tự cường, đồng lòng chung sức thực hiện thắng lợi sự nghiệp công nghiệp hóa, hiện đại hóa đất nước vì mục tiêu “Dân giàu, nước mạnh, xã hội công bằng, dân chủ, văn minh”.
Trong nhiệm kỳ Đại hội, ngày 12/12/2013, Bộ Chính trị đã ban hành Quyết định số 217- QĐ/TW về việc ban hành “Quy chế giám sát và phản biện xã hội của Mặt trận Tổ quốc Việt Nam và các đoàn thể chính trị - xã hội” và Quyết định số 218 - QĐ/TW về việc ban hành “Quy định về việc Mặt trận Tổ quốc Việt Nam, các đoàn thể chính trị - xã hội và nhân dân tham gia góp ý xây dựng Đảng, xây dựng chính quyền”. Sau khi Quyết định số 217-QĐ/TW, Quyết định số 218 - QĐ/TW của Bộ Chính trị được ban hành, Đoàn Chủ tịch, Ban Thường trực Ủy ban Trung ương Mặt trận Tổ quốc Việt Nam đã ban hành, phối hợp và đề xuất với các cơ quan chức năng ban hành nhiều văn bản quán triệt, triển khai thực hiện giám sát, phản biện xã hội, góp ý xây dựng Đảng, xây dựng chính quyền trong hệ thống Mặt trận Tổ quốc Việt Nam, như: Thông tri số 28/TTr-MTTW-BTT, ngày 17/4/2014 hướng dẫn thực hiện một số điều Quyết định số 217, Quyết định số 218; Kế hoạch số 471/KH-MTTW-BTT, ngày 17/4/2014 về triển khai thực hiện Quyết định số 217, Quyết định số 218 trong hệ thống Mặt trận Tổ quốc Việt Nam. Đến nay, các hoạt động giám sát, phản biện xã hội và tham gia góp ý xây dựng Đảng, chính quyền của Mặt trận Tổ quốc Việt Nam từng bước đi vào nề nếp. Mặt trận Tổ quốc Việt Nam các cấp đã tích cực bám sát chương trình, kế hoạch của cấp ủy, chính quyền các cấp và nhiệm vụ phát triển kinh tế - xã hội, xây dựng Đảng, chính quyền của địa phương, những vấn đề xã hội và nhân dân quan tâm, bức xúc để giám sát, phản biện xã hội hằng năm. Góp ý thường xuyên, định kỳ, đột xuất được quan tâm hơn; gắn giám sát, phản biện xã hội với nhiệm vụ lắng nghe ý kiến nhân dân, vận động nhân dân thực hiện chính sách, pháp luật, các phong trào thi đua yêu nước, các cuộc vận động.
- Đại hội đại biểu toàn quốc Mặt trận Tổ quốc Việt Nam lần thứ VIII (họp từ ngày 25/9/2014 đến ngày 27/9/2014) được tổ chức tại Thủ đô Hà Nội. Với chủ đề: “Phát huy sức mạnh đại đoàn kết toàn dân tộc, xây dựng và bảo vệ Tổ quốc trong tình hình mới, vì dân giàu, nước mạnh, dân chủ, công bằng, văn minh”, Đại hội có nhiệm vụ đánh giá kết quả thực hiện Nghị quyết Đại hội và Chương trình hành động của Mặt trận Tổ quốc Việt Nam lần thứ VII (2009 - 2014); rút ra những bài học kinh nghiệm, nhận định, đánh giá cụ thể, toàn diện về tình hình khối đại đoàn kết toàn dân tộc; đề ra mục tiêu, phương hướng nhiệm vụ và Chương trình hành động của Mặt trận Tổ quốc Việt Nam nhiệm kỳ VIII (2014 - 2019). Với tinh thần “Đoàn kết - Dân chủ - Đổi mới”, Đại hội đại biểu toàn quốc Mặt trận Tổ quốc Việt Nam lần thứ VIII thiết tha kêu gọi toàn thể đồng bào Việt Nam ta ở trong nước và nước ngoài tích cực hưởng ứng thực hiện 05 chương trình hành động của Mặt trận Tổ quốc Việt Nam, phát huy sức mạnh đại đoàn kết toàn dân tộc, cùng Đảng và Nhà nước tận dụng thời cơ, vượt qua thách thức, quyết tâm thực hiện thắng lợi sự nghiệp công nghiệp hóa, hiện đại hóa đất nước, xây dựng nước Việt Nam hòa bình, thống nhất, độc lập, toàn vẹn lãnh thổ, dân giàu, nước mạnh, dân chủ, công bằng, văn minh và hạnh phúc.
- Đại hội đại biểu toàn quốc Mặt trận Tổ quốc Việt Nam lần thứ IX, nhiệm kỳ 2019 - 2024 họp từ ngày 18/9/2019 đến ngày 20/9/2019 tại Thủ đô Hà Nội với chủ đề: “Phát huy sức mạnh đại đoàn kết toàn dân tộc, nâng cao chất lượng, hiệu quả hoạt động của Mặt trận Tổ quốc Việt Nam, vì dân giàu, nước mạnh, dân chủ, công bằng, văn minh”. Chương trình hành động Đại hội đại biểu toàn quốc Mặt trận Tổ quốc Việt Nam lần thứ IX, nhiệm kỳ 2019 - 2024 là: Tiếp tục đổi mới mạnh mẽ nội dung và phương thức hoạt động của Mặt trận Tổ quốc Việt Nam; tăng cường củng cố liên minh chính trị, xây dựng và củng cố vững chắc khối đại đoàn kết toàn dân tộc; đại diện, bảo vệ quyền và lợi ích hợp pháp, chính đáng của Nhân dân; thực hiện dân chủ, giám sát và phản biện xã hội, đấu tranh phòng, chống tham nhũng, lãng phí, thực hành tiết kiệm, tham gia xây dựng Đảng, chính quyền trong sạch, vững mạnh; tăng cường đồng thuận xã hội, thúc đẩy tinh thần thi đua sáng tạo, phát triển kinh tế - xã hội, đẩy mạnh sự nghiệp công nghiệp hóa, hiện đại hóa và hội nhập quốc tế, giữ vững hòa bình, bảo vệ vững chắc Tổ quốc Việt Nam xã hội chủ nghĩa, vì dân giàu, nước mạnh, dân chủ, công bằng, văn minh.
- Đại hội đại biểu toàn quốc Mặt trận Tổ quốc Việt Nam lần thứ X, nhiệm kỳ 2024 - 2029 họp từ ngày 16/10/2024 đến ngày 18/10/2024 tại Thủ đô Hà Nội với chủ đề: “Nâng cao vai trò nòng cốt chính trị của Mặt trận Tổ quốc Việt Nam, phát huy dân chủ, truyền thống, sức mạnh đại đoàn kết toàn dân tộc góp phần xây dựng đất nước ngày càng giàu mạnh, văn minh, Nhân dân ta có cuộc sống ấm no, hạnh phúc”.
Chương trình hành động Đại hội đại biểu toàn quốc Mặt trận Tổ quốc Việt Nam lần thứ X, nhiệm kỳ 2024 - 2029 là: Đẩy mạnh công tác tuyên truyền, vận động, tập hợp các tầng lớp Nhân dân, tăng cường đồng thuận xã hội, phát huy sức mạnh khối đại đoàn kết toàn dân tộc; nâng cao chất lượng, hiệu quả công tác giám sát và phản biện xã hội, thực hiện dân chủ, tích cực tham gia xây dựng Đảng, Nhà nước và hệ thống chính trị và hệ thống chính trị; động viên các tầng lớp nhân dân thi đua, sáng tạo, thực hiện hiệu quả các cuộc vận động lớn, phong trào thi đua yêu nước; phát huy vai trò làm chủ, tinh thần tự quản của nhân dân, xây dựng khu dân cư đoàn kết, ấm no, hạnh phúc; nâng cao hiệu quả hoạt động đối ngoại nhân dân và công tác người Việt Nam ở nước ngoài; tiếp tục đổi mới tổ chức bộ máy, nội dung phương thức hoạt động; nâng cao năng lực đội ngũ cán bộ Mặt trận các cấp.
Với tinh thần “Đoàn kết - Dân chủ - Đổi mới - Sáng tạo - Phát triển”, Đại hội gửi thông điệp và lời kêu gọi tới đồng bào cả nước và đồng bào ta ở nước ngoài nhiệt huyết, quyết tâm phát huy mạnh mẽ sức mạnh đại đoàn kết toàn dân tộc; nêu cao ý chí tự chủ, tự lực, tự cường, sáng tạo, vượt qua khó khăn, thách thức; lấy mục tiêu “Dân giàu, nước mạnh, dân chủ, công bằng, văn minh” làm điểm tương đồng; chung lo vận mệnh của đất nước, bước vào kỷ nguyên mới - kỷ nguyên vươn mình phát triển của dân tộc, phấn đấu thực hiện thắng lợi Chiến lược phát triển kinh tế - xã hội 10 năm (2021 - 2030), hoàn thành mục tiêu chiến lược 100 năm dưới sự lãnh đạo của Đảng, 100 năm thành lập nước Việt Nam dân chủ cộng hòa, nay là Cộng hòa xã hội chủ nghĩa Việt Nam.
Như vậy, gần một thế kỷ đã qua, với nhiều hình thức tổ chức khác nhau, Mặt trận Dân tộc Thống nhất Việt Nam nay là Mặt trận Tổ quốc Việt Nam luôn trung thành với lợi ích của Nhân dân, tiêu biểu cho truyền thống đoàn kết dân tộc là biểu trưng cho lòng tự hào, tự tôn dân tộc, là trí tuệ, sức mạnh không gì lay chuyển nổi của các thế hệ người Việt Nam yêu nước trong cuộc đấu tranh xây dựng và bảo vệ Tổ quốc.

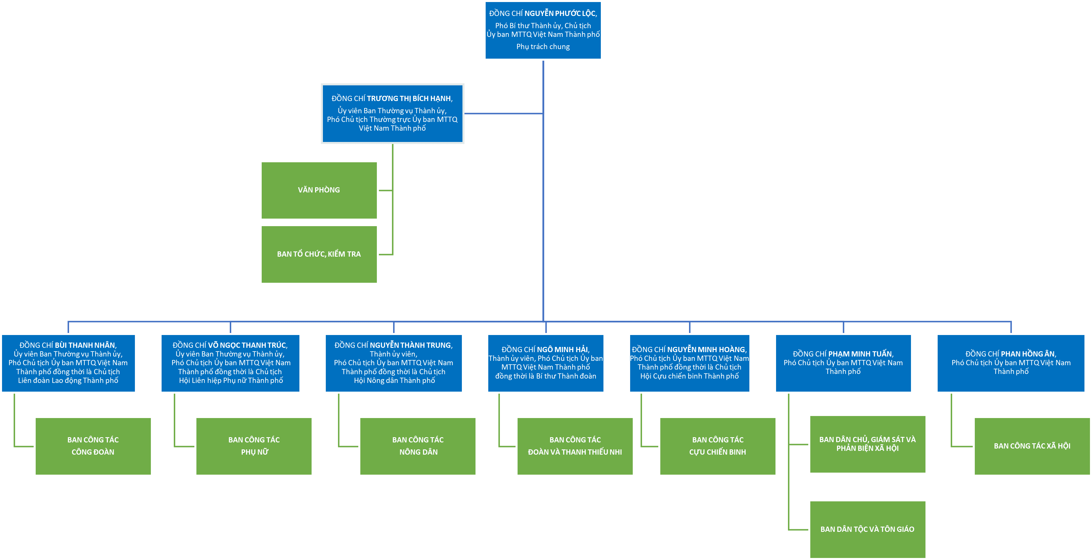
* Ghi chú: Sơ đồ bao gồm các Ban chuyên trách và các đơn vị trực thuộc Ủy ban MTTQ Việt Nam.
Cơ quan Ủy ban Mặt trận Tổ quốc Việt Nam Thành phố do Ban Thường vụ Thành ủy thành lập, có chức năng tham mưu, giúp việc Ủy ban Mặt trận Tổ quốc Việt Nam và các tổ chức chính trị - xã hội Thành phố; tham mưu, giúp Ban Thường trực Ủy ban Mặt trận Tổ quốc Việt Nam Thành phố quản lý, hướng dẫn hoạt động của các tổ chức chính trị-xã hội, hội quần chúng và tổ chức thành viên khác của Mặt trận Tổ quốc Việt Nam thực hiện các quy định của Đảng, Nhà nước, Điều lệ Mặt trận Tổ quốc Việt Nam và điều lệ của các tổ chức; đồng thời, là cơ quan chuyên môn, nghiệp vụ công tác Mặt trận và công tác đoàn thể, hội. Về tổ chức bộ máy: có 10 ban. Cơ cấu tổ chức theo bộ phận, vẫn giữ chức năng, nhiệm vụ của Mặt trận Tổ quốc Việt Nam Thành phố, 05 tổ chức chính trị - xã hội, các hội do Đảng, Nhà nước giao nhiệm vụ, có tính đến những chức năng, nhiệm vụ chung, quan trọng, đặc thù. Trong đó: * Có 08 ban được thành lập theo định hướng cụ thể của Trung ương gồm:
(1) Văn phòng (ban tham mưu, giúp việc chung):
Có chức năng tham mưu, giúp việc, tổ chức phục vụ các hoạt động và công tác chỉ đạo, điều hành của Đảng ủy, Ủy ban, Ban Thường trực Ủy ban Mặt trận Tổ quốc Việt Nam Thành phố và các tổ chức chính trị - xã hội Thành phố. Tham mưu xây dựng chương trình làm việc và phối hợp tổ chức thực hiện chương trình làm việc của Ủy ban, Ban Thường trực và Cơ quan; theo dõi, tổng hợp tình hình thực hiện để phục vụ công tác chỉ đạo, điều hành hoạt động. Thực hiện các nhiệm vụ về công tác tham mưu, tổng hợp; hành chính, quản trị, tài vụ; văn thư, lưu trữ, bảo vệ bí mật nhà nước; công tác quản lý, điều hành, điều phối các mối quan hệ phối hợp trong Cơ quan Mặt trận Tổ quốc Việt Nam Thành phố; bảo đảm hậu cần phục vụ hoạt động của Ủy ban Mặt trận Tổ quốc Việt Nam Thành phố. Tổ chức ứng dụng triển khai chuyển đổi số, phát triển quản lý các nền tảng số về các cơ sở dữ liệu đoàn viên, hội viên, thành viên của Mặt trận Tổ quốc Việt Nam Thành phố và thực hiện hợp tác nghiên cứu ứng dụng công nghệ số trong hệ thống Mặt trận Tổ quốc Việt Nam Thành phố.
(2) Ban Tổ chức, Kiểm tra (ban tham mưu, giúp việc chung):
Có chức năng tham mưu, giúp việc cho Ủy ban, Ban Thường trực Mặt trận Tổ quốc Việt Nam Thành phố và các tổ chức chính trị - xã hội Thành phố về công tác tổ chức, quản lý, phát triển thành viên; hướng dẫn và tổ chức các hoạt động, nghiệp vụ, thực hiện quản lý biên chế, tổ chức cán bộ; công tác kiểm tra, giám sát thi hành Điều lệ; công tác thi đua, khen thưởng theo quy định của Đảng, pháp luật của Nhà nước và các quy định có liên quan; theo dõi, quản lý, hướng dẫn các Hội quần chúng do Đảng, Nhà nước giao nhiệm vụ ở Thành phố.
(3) Ban Dân chủ, Giám sát và Phản biện xã hội (ban tham mưu, giúp việc chung):
Có chức năng tham mưu, giúp việc chung cho Ủy ban, Ban Thường trực và các tổ chức chính trị - xã hội Thành phố tổ chức và thực hiện về công tác dân chủ, dân nguyện, công tác pháp luật, công tác giám sát và phản biện xã hội đối với các chủ trương của Đảng, chính sách, pháp luật Nhà nước; công tác tuyên giáo: tuyên truyền, lý luận chính trị, bảo vệ nền tảng tư tưởng của Đảng, báo chí, văn hóa, văn nghệ, thông tin đối ngoại.
(4) Ban Công tác Công đoàn được sắp xếp trên cơ sở cơ quan Liên đoàn Lao động Thành phố; giữ nhiệm vụ thường trực hoạt động của Liên đoàn Lao động Thành phố (ban tham mưu đặc thù):
Tham mưu, giúp việc cho Ủy ban, Ban Thường trực Ủy ban Mặt trận Tổ quốc Việt Nam Thành phố và trực tiếp, thường xuyên là Ban Chấp hành, Ban Thường vụ, Chủ tịch, Phó Chủ tịch Liên đoàn Lao động Thành phố trong tập hợp, vận động đoàn viên, công nhân phát huy quyền làm chủ, tích cực lao động, học tập nâng cao trình độ, năng lực về mọi mặt; phát động phong trào công nhân và các tổ chức công đoàn, nâng cao chất lượng nguồn nhân lực lao động. Công tác phúc lợi đoàn viên và phát triển việc làm cho người lao động; tham gia xây dựng quan hệ lao động, bảo vệ quyền lợi đoàn viên; bảo đảm an ninh trong công nhân, giữ mối quan hệ với tổ chức của người lao động tại doanh nghiệp; thẩm định và rà soát hệ thống văn bản của tổ chức công đoàn; công tác an toàn, vệ sinh lao động và công tác nữ công. Tham gia xây dựng chính sách, pháp luật về lao động, việc làm, bảo hiểm xã hội, tiền lương. Công tác tài chính, tài sản theo phân cấp và quản lý đơn vị sự nghiệp công lập, doanh nghiệp của tổ chức công đoàn; công tác kiểm tra tài chính công đoàn theo quy định. Hướng dẫn, triển khai chương trình kiểm tra thực hiện Điều lệ Công đoàn, công tác xây dựng tổ chức Công đoàn và bồi dưỡng, phát triển đội ngũ cán bộ Công đoàn.
(5) Ban Công tác Nông dân được sắp xếp trên cơ sở cơ quan Hội Nông dân Thành phố; đồng thời, giữ nhiệm vụ thường trực hoạt động của Hội Nông dân Thành phố (ban tham mưu đặc thù):
Tham mưu, giúp việc cho Ủy ban Mặt trận Tổ quốc Việt Nam Thành phố và trực tiếp, thường xuyên là Ban Chấp hành, Ban Thường vụ, Chủ tịch, Phó Chủ tịch Hội Nông dân trong tập hợp, vận động, phát triển hội viên, nâng cao chất lượng hội viên; tổ chức các phong trào nông dân; hỗ trợ tiếp cận khoa học công nghệ vào nông nghiệp; tổ chức các hoạt động dịch vụ, tư vấn, xây dựng mô hình hỗ trợ nông dân trong sản xuất, kinh doanh và đời sống; đại diện giai cấp nông dân tham gia xây dựng Đảng, Nhà nước và khối đại đoàn kết toàn dân tộc. Tham gia xây dựng chính sách, pháp luật liên quan đến nông nghiệp, nông dân và nông thôn, bảo vệ quyền và lợi ích hợp pháp của nông dân. Hướng dẫn, triển khai chương trình kiểm tra thực hiện Điều lệ Hội Nông dân Việt Nam, công tác xây dựng tổ chức của Hội và bồi dưỡng, phát triển đội ngũ cán bộ Hội nông dân.
(6) Ban Công tác Đoàn và Thanh thiếu nhi được sắp xếp trên cơ sở cơ quan Thành Đoàn; đồng thời, giữ nhiệm vụ thường trực hoạt động của Đoàn Thanh niên Thành phố (ban tham mưu đặc thù):
Tham mưu, giúp việc cho Ủy ban, Ban Thường trực Ủy ban Mặt trận Tổ quốc Việt Nam Thành phố và trực tiếp, thường xuyên là Ban Chấp hành, Ban Thường vụ, Bí thư, Phó Bí thư Thành Đoàn, trực tiếp trong tập hợp, vận động đoàn viên, thanh niên tích cực học tập, lao động, nâng cao trình độ, năng lực về mọi mặt; giáo dục lý tưởng cách mạng, đạo đức, lối sống văn hóa cho thanh, thiếu nhi. Triển khai các phong trào hành động cách mạng, các chương trình đồng hành với thanh thiếu nhi; công tác mở rộng mặt trận đoàn kết tập hợp, bảo vệ quyền và lợi ích hợp pháp của thanh niên; xây dựng, phát triển Hội Liên hiệp Thanh niên Việt Nam Thành phố; công tác Đoàn trong trường học và phong trào học sinh, sinh viên, giáo viên, giảng viên và trí thức trẻ; xây dựng, phát triển Hội Sinh viên Việt Nam Thành phố; Công tác xây dựng Đội Thiếu niên Tiền phong Hồ Chí Minh Thành phố. Hướng dẫn, triển khai chương trình kiểm tra thực hiện Điều lệ Đoàn, công tác xây dựng tổ chức của Đoàn và bồi dưỡng, phát triển đoàn viên ưu tú giới thiệu vào Đảng.
(7) Ban Công tác Phụ nữ được sắp xếp trên cơ sở cơ quan Hội Liên hiệp Phụ nữ Thành phố; đồng thời, giữ nhiệm vụ thường trực hoạt động của Hội Liên hiệp Phụ nữ Thành phố (ban tham mưu đặc thù):
Tham mưu, giúp việc cho Ủy ban, Ban Thường trực Ủy ban Mặt trận Tổ quốc Việt Nam Thành phố và trực tiếp, thường xuyên là Ban Chấp hành, Ban Thường vụ, Chủ tịch, Phó Chủ tịch Hội Liên hiệp Phụ nữ Thành phố trong tập hợp, vận động hội viên, phụ nữ phát huy nội lực, tích cực học tập nâng cao trình độ, năng lực; đại diện các tầng lớp phụ nữ tham gia xây dựng Đảng, Nhà nước và khối đại đoàn kết toàn dân tộc. Tổ chức các phong trào phụ nữ, xây dựng gia đình hạnh phúc, nâng cao vị thế của phụ nữ trong hệ thống chính trị. Tham gia xây dựng chính sách, pháp luật về bình đẳng giới, quyền phụ nữ, bảo vệ quyền lợi phụ nữ và trẻ em. Hướng dẫn, triển khai chương trình kiểm tra thực hiện Điều lệ Hội Phụ nữ Việt Nam, công tác xây dựng tổ chức Hội và bồi dưỡng, phát triển đội ngũ cán bộ nữ.
(8) Ban Công tác Cựu Chiến binh được sắp xếp trên cơ sở cơ quan Hội Cựu chiến binh Thành phố; đồng thời, giữ nhiệm vụ thường trực hoạt động của Hội Cựu chiến binh Thành phố (ban tham mưu đặc thù):
Tham mưu, giúp việc cho Ủy ban, Ban Thường trực Ủy ban Mặt trận Tổ quốc Việt Nam Thành phố và trực tiếp, thường xuyên là Ban Chấp hành, Ban Thường vụ, Chủ tịch, Phó Chủ tịch Hội Cựu chiến binh Thành phố trong tham mưu cho cấp ủy Đảng tập hợp, đoàn kết, vận động hội viên, Cựu chiến binh giữ gìn phẩm chất, đạo đức cách mạng, nâng cao bản lĩnh chính trị, gương mẫu thực hiện các nhiệm vụ chính trị - xã hội của cách mạng; tham gia xây dựng, bảo vệ Đảng, chính quyền, chế độ XHCN, bảo vệ Nhân dân; tổ chức phong trào Cựu Chiến binh; hỗ trợ Cựu chiến binh sản xuất, kinh doanh, khởi nghiệp; hỗ trợ đồng đội khó khăn. Tham gia xây dựng chính sách, pháp luật liên quan đến Cựu chiến binh, người có công với cách mạng, bảo vệ quyền và lợi ích hợp pháp chính đáng của hội viên và Cựu chiến binh. Hướng dẫn, triển khai chương trình kiểm tra, thực hiện Điều lệ Hội Cựu chiến binh Việt Nam, công tác xây dựng tổ chức của Hội và bồi dưỡng, phát triển đội ngũ cán bộ Hội Cựu chiến binh. Phát huy vai trò của Cựu chiến binh trong giáo dục tinh thần yêu nước, truyền thống cách mạng cho thế hệ trẻ.
(9) Ban Dân tộc và Tôn giáo (ban tham mưu, giúp việc chung):
Có chức năng, nhiệm vụ tham mưu, giúp việc cho Đảng ủy Ủy ban Mặt trận Tổ quốc Việt Nam Thành phố, Ban Thường trực Ủy ban Mặt trận Tổ quốc Việt Nam Thành phố và các tổ chức chính trị - xã hội Thành phố về công tác dân tộc và tín ngưỡng, tôn giáo; công tác đối ngoại Nhân dân; công tác đối với người Việt Nam ở nước ngoài.
(10) Ban Công tác xã hội (ban tham mưu, giúp việc chung):
ó chức năng, nhiệm vụ tham mưu, giúp việc cho Đảng ủy Ủy ban Mặt trận Tổ quốc Việt Nam Thành phố, Ban Thường trực Ủy ban Mặt trận Tổ quốc Việt Nam Thành phố và các tổ chức chính trị - xã hội Thành phố về công tác xã hội: tổ chức hoặc phối hợp với cơ quan nhà nước tổ chức các cuộc vận động, các phong trào thi đua yêu nước, các hoạt động xã hội mang tính toàn dân; tham gia xây dựng và thực hiện chính sách an sinh xã hội của Nhà nước, công tác đền ơn đáp nghĩa, các hoạt động cứu trợ đồng bào bị thiên tai và các hoạt động xã hội, từ thiện khác. Tập hợp, vận động đoàn viên, công nhân thuộc khu công nghiệp, tổ chức, phát triển công đoàn cơ sở trong khu công nghiệp. Là đầu mối giúp Ban Thường trực Ủy ban MTTQ Việt Nam Thành phố quản lý các loại quỹ do Mặt trận, các tổ chức chính trị - xã hội Thành phố phát động.
| Chân dung | Họ và Tên | Chức vụ |
|---|---|---|
![]() | Ông Nguyễn Phước Lộc | Phó Bí thư Thành ủy, Chủ tịch Ủy ban Mặt trận Tổ quốc Việt Nam Thành phố Hồ Chí Minh |
![]() | Bà Trương Thị Bích Hạnh | Ủy viên Ban Thường vụ Thành ủy, Phó Chủ tịch Thường trực Ủy ban Mặt trận Tổ quốc Việt Nam Thành phố Hồ Chí Minh |
![]() | Ông Bùi Thanh Nhân | Ủy viên Ban Thường vụ Thành ủy, Phó Chủ tịch Ủy ban Mặt trận Tổ quốc Việt Nam Thành phố, Chủ tịch Liên đoàn Lao động Thành phố Hồ Chí Minh |
![]() | Bà Võ Ngọc Thanh Trúc | Ủy viên Ban Thường vụ Thành ủy, Phó Chủ tịch Ủy ban Mặt trận Tổ quốc Việt Nam Thành phố, Chủ tịch Hội Liên hiệp Phụ nữ Thành phố Hồ Chí Minh |
![]() | Ông Nguyễn Thành Trung | Thành ủy viên, Phó Chủ tịch Ủy ban Mặt trận Tổ quốc Việt Nam Thành phố, Chủ tịch Hội Nông dân Thành phố Hồ Chí Minh |
![]() | Ông Ngô Minh Hải | Thành ủy viên, Phó Chủ tịch Ủy ban Mặt trận Tổ quốc Việt Nam Thành phố, Bí thư Thành Đoàn Thành phố Hồ Chí Minh |
![]() | Ông Nguyễn Minh Hoàng | Phó Chủ tịch Ủy ban Mặt trận Tổ quốc Việt Nam Thành phố, Chủ tịch Hội Cựu chiến binh Thành phố Hồ Chí Minh |
![]() | Ông Phạm Minh Tuấn | Phó Chủ tịch Ủy ban Mặt trận Tổ quốc Việt Nam Thành phố Hồ Chí Minh |
![]() | Ông Phan Hồng Ân | Phó Chủ tịch Ủy ban Mặt trận Tổ quốc Việt Nam Thành phố Hồ Chí Minh |